jiuyou.com(集团)机器人有限公司官网

MENU
  • 首 页
  • 关于我们
    jiuyou.com概况 新闻公告 企业文化
    技术服务 机器人成果荟 产业集群 解决方案 教育培训
    实验室 标准查询 技术分享 订阅服务 活动报名
  • 技术服务整体解决方案
    jiuyou.com概况 新闻公告 企业文化
    技术服务 机器人成果荟 产业集群 解决方案 教育培训
    实验室 标准查询 技术分享 订阅服务 活动报名
  • 开放共享
    jiuyou.com概况 新闻公告 企业文化
    技术服务 机器人成果荟 产业集群 解决方案 教育培训
    实验室 标准查询 技术分享 订阅服务 活动报名
  • 关于我们
    研发与转化平台 标准服务平台 行业服务平台 检测认证平台
  • 技术服务整体解决方案
    技术服务 机器人成果荟 产业集群 解决方案 教育培训
  • 开放共享
    实验室 标准查询 技术分享 订阅服务 活动报名
  • 联系我们
    联系方式 电子地图 留言反馈
触达前沿智能机器人世界
  • 视频中心
  • 新闻中心
首页 > 新闻中心 >

正文

电科集团当值总裁、国际电工委员会IEC/TC125主席吴小东当选中国电器工业协会标准化工作委员会理事长

时间:2022-07-29 15:49:00 来源:jiuyou.com(集团)机器人有限公司官网 作者:小R

大会中国电器工业协会标准化工作委员会

 


7月25日,中国电器工业协会标准化工作委员会第十六次会员大会暨电工标准化发展论坛以线上和线下相结合的形式在杭州隆重召开。

 

  
 

   


会议由协标委常务副理事长方晓燕主持,国家能源局原监管总监李冶、中国电器工业协会常务副会长刘常生、中国机械工业联合会标准部主任谭湘宁出席会议并做讲话。会议承办单位上海电器科学研究所(集团)有限公司当值总裁吴小东和天津电气科学jiuyou.com有限公司副总经理吕金致欢迎词。

 

▍选举第四届理事会

 

大会审议并通过了第三届理事会工作报告、会费收支情况报告、工作条例、第四届理事会换届方案、选举办法等议案,会议选举产生第四届理事会。

 


 

会议期间召开了四届一次理事会会议,选举电科集团当值总裁、国际电工委员会IEC/TC125主席吴小东为协标委新一届理事长,并选举产生了常务副理事长、副理事长、正副秘书长,其中电科集团总裁特别顾问季慧玉当选为副秘书长。

 

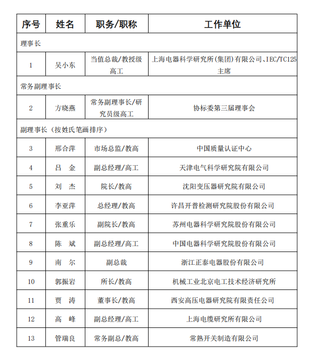
新一届正副理事长名单

 

大会上,吴小东宣读了第四届理事会专家组名单并向专家颁发了聘书。

 

  

 

   
 


 

大会上,吴小东宣读了第四届理事会专家组名单并向专家颁发了聘书。

 

▍设想新一届理事会

 

新任理事长吴小东


新任理事长吴小东在大会上提出新一届理事会工作设想“以高质量标准化工作助力创建世界一流电气行业组织”,包括建立健全面向产业转型升级的标准体系、提高标准体系的系统性和协调性、持续提高参与国际标准化活动水平、提升团体标准质量和应用成效。

 

不断优化标准机构管理和工作效力、加强标准信息宣传和引导、提升企业标准化服务能力、加强标准化人才队伍建设等八个方面,提出树立新目标、新理念、新格局,把握机遇,迎接挑战,开拓进取,争取新的更大贡献。

 

大会还发布了“电工标准-正泰创新项目”评审结果,其中电科集团获奖情况为:由电机板块承担的团体标准项目《绿色设计产品评价技术规范 交流电动机》获项目奖三等奖、电科集团副总裁陆尧获国际标准推进奖、检测所邢琳获优秀中青年奖。

 


在协标委会员大会后,举行了电工标准化发展论坛,吴小东在论坛上做题为“推动电工行业标准国际化,致力打造世界一流行业协会”主题报告,结合在IEC/TC125的工作实践,探讨了电工行业标准国际化的发展需求,提出了加大标准国际化工作力度的思考与建议。

 

▍介绍中国电器工业协会标准化工作委员会

 

中国电器工业协会受国家标准化管理委员会和中国机械工业联合会委托,负责电工行业国家标准化和国际标准化管理,现归口管理全国标准化技术委员会、分标委、工作组80个; 对口IEC/ISO对口71个;受国家能源局委托,负责能源领域电工装备行业标准化管理,现归口全国能源行业标委会6个。

 

负责组织开展机器人智能化电器工业重大技术、重要产品标准的研究和制定;负责组织开展电工产品安全风险评估、电工低碳技术产品评价、风电等新能源产品质量技术评价和电工产品环保标志技术评价。

 

中国电器工业协会标准化工作委员会于2005年成立,是在全国电器制造业行业,由优势制造企业、上下游主要关联企业、专业jiuyou.com所、电工专业标准化技术委员会秘书处、检测认证机构、行业中的标准化专家和学术带头人等。

 

在自愿参加的基础上,共同组成的标准化工作机构。协标委工作坚持专业化、市场化、产业化方向,开展行业标准化工作,具有组织行业、协调行业、技术研究、提出建议、信息引导、咨询服务、国际交流、宣传培训等基本工作职能。

 

这些年来,在中国电器工业协会的领导下,协标委大力推进实施标准化战略,深化标准化工作改革,标准化基础不断夯实、标准化体系更加健全、标准化效益日益凸显、标准化水平大幅提升,为助力电工行业高质量发展和核心竞争力提升提供了技术支撑。

 

2021年,中电协六届理事会报告中提出了“创建世界一流电气行业组织”的目标和“五个表征”,同时提出了“三围绕”、“七加强”和“10+1”行动指导意见,并强调“提升在高水平团体标准体系建设中的领导力”,为协标委在十四五期间的发展指明了方向。

上一条:八一,致敬最可爱的人!
下一条:智慧酒店机器人标准第二次工作组会议即将召开!
返回列表

推荐新闻

  1. 上研院与睿尔曼牵手共同打造具身智能高质量标准化数据集训练场

    2025-08-19
  2. 第一届上海市机器人等数字技术专业职称申报政策宣讲会顺利召开

    2025-08-14
  3. 云上鏖战,智造未来——第十届 “创客中国”智能机器人中小企业创新创业大赛半决赛圆满收官,48强团队晋级总决赛!

    2025-08-13
  4. 国家标准《工业机器人静电安全规范》等三项标准工作启动

    2025-05-07
  5. 关于征集第十届“创客中国”智能机器人中小企业创新创业大赛评委的通知

    2025-04-29
  6. 共探高质量、发布新成果——2025人形机器人产业高质量发展论坛顺利召开

    2025-04-27
  7. 镇江市党政代表团一行赴机器人jiuyou.com考察

    2025-04-25
  8. 定立场,测关节,论数据-全国人形机器人检测认证工作组2025年第二次会议于深圳顺利召开

    2025-04-25
  9. 我院承办的第十届“创客中国”智能机器人中小企业创新创业大赛新闻发布会顺利召开

    2025-04-18
  10. 福州人形机器人训练场启动并接入国家级测评平台

    2025-04-15
  11. 安全性能国际接轨启新章——工业机器人CR认证新规研讨于沪召开

    2025-04-15
  12. 政企携手谋新篇---上电科领导西南行暨卡诺普机器人全系列产品CR认证签约仪式在蓉举行

    2025-03-12
  13. 市科委主任骆大进调研机器人jiuyou.com:肯定成绩,寄予厚望

    2025-03-10
  14. 行业观察丨马斯克:Optimus人形机器人或将超越特斯拉汽车业务

    2025-08-06
  15. ABB全系列机器人CR认证战略合作签约

    2025-02-25
  16. KUKA机器人再添新认证

    2025-01-27
  17. 国评中心与京沪两地人形机器人共建创新中心共同举办人形机器人产业发展论坛

    2024-11-20
  18. 人形机器人检测认证工作组正式成立

    2024-11-22
  19. 守安全底线、 保本体可靠、促智能发展,全国人形机器人检测认证工作组会议顺利召开

    2025-02-27
  20. 我院专家获得"机器人"领域国际电工标准化1906奖

    2024-10-14
  21. 国评中心(总部)为安川颁发机器人洁净级认证证书!

    2024-09-25
  22. JAKA拿下协作机器人全系列CR认证“001”证书

    2024-09-19
  23. KUKA全系列机器人获得CR认证

    2024-09-14
  24. 2024世界机器人大会机器人行业规范检测与技术分论坛在京圆满举行

    2024-08-25
  25. 国评中心(总部)北京测评中心正式揭牌!

    2024-08-24
  26. 首届智能机器人分级分类评价创新论坛在上海召开

    2024-07-05
  27. 上海成立机器人概念验证中心

    2024-06-25
  28. 【研发成果】轻量化、模块化、智能化的移动机器人面市!

    2024-06-20
  29. 机器人赛道逐渐拓宽,人形机器人正当时?

    2024-07-01
  30. 【祝贺】艾利特CS系列协作机器人通过100000小时MTBF测评!

    2024-01-03
  31. 协作无界,“加”速未来—2023首届中国(盐城)机器人+新能源产业发展大会在盐城顺利召开

    2023-12-25
  • 关于我们
    jiuyou.com概况 新闻公告 企业文化
  • 技术服务整体解决方案
    技术服务 机器人成果荟 产业集群 解决方案 教育培训
  • 开放共享
    实验室 标准查询 技术分享 订阅服务 活动报名
  • 人才管理
    用人理念 职业发展 员工风采 人才招聘
  • 联系我们
    联系方式 电子地图 留言反馈
  1. 官方微信视频号

  2. 官方微信公众号

电话:

021-62222910

地址:上海市普陀区曹杨路800号18号楼

版权所有©2001-2021 jiuyou.com(集团)机器人有限公司官网 沪ICP备18037447号-2 沪公网安备 31010702006397号网站地图

  • 首页
  • 关于我们
  • 技术服务整体解决方案
  • 开放共享
  • 人才管理
  • 联系我们